Direkt zum Inhalt
Direkt zum Inhalt

IMPROVE

IT gestützte Modernisierung von Prozessen in der Verwaltung

…unterstützt die Transformation von Verwaltungsabläufen in digital vernetzte, medienbruchfreie Prozesse mit den Zielen:

Verbesserung der Qualität und der Effizienz in der Hochschulverwaltung

Modern Raum grün

Über IMPROVE

IMPROVE Logo

 

...treibt die Digitalisierung zentraler Verwaltungsprozesse voran. Mit Systemen wie SAP, Fiori und dem Dokumentenmanagement d.velop documents werden Abläufe medienbruchfrei, effizient und transparent gestaltet. Ein strukturiertes Projektmanagement mit klaren Rollen sowie passenden agilen und klassischen Methoden sorgt für eine reibungslose Umsetzung. Gleichzeitig orientiert sich IMPROVE an wichtigen rechtlichen Vorgaben wie dem OZG und dem E-Government-Gesetz, um eine zukunftsfähige und rechtskonforme digitale Verwaltung zu schaffen.

 

1. Gibt es einen definierten Auftraggeber?

Der Auftraggeber eines Projektes ist genau so wichtig, wie ein Projektmanager. Warum? Ein Projektmanager braucht jemanden, an den er sich wenden kann, wenn es um den Kontext des Projektes geht. Wenn Ziele oder Scope oder die notwendigen Ressourcen justiert werden müssen. Ein Kapitän hat die Aufgabe, das Projektschiff zu lenken, doch selten es ist sein Schiff. Es muss jemanden geben, der die notwendigen Entscheidungen über diesen Kontext trifft. Jemand, der sagt, wo das Schiff hin soll und der es mit allen Ressourcen ausstattet, die es braucht. Folgende Kriterien sind für die richtige Wahl des Auftraggebers ausschlaggebend:

  • Ausreichend Handlungsvollmacht, um Entscheidungen allein treffen zu können
  • Hohe persönliche Betroffenheit von den Ergebnissen des Projektes und
  • Verfügbarkeit, um schnell notwendige Entscheidungen treffen zu können
    Noch ein Hinweis: Erfahrungsgemäß funktionieren Projekte immer dann besser wenn es nur eine Person als Auftraggeber gibt.

2. Ist der Auslöser des Projektes klar?

Projekte brauchen eine Ausgangsbasis. Um abschätzen zu können, wie weit der Weg bis zum Zielhafen ist, musst du wissen, von wo du startest. Wie sieht die Umgebung aus von der das Projekt aufbricht? Wie gut seid ihr bereits. Was ist schon gegeben? Diese Fragen schaffen eine klare Startposition für dein Projekt.

3. Warum soll das Projekte gerade jetzt starten?

Jedes Projekt braucht eine gewisse Dringlichkeit. Allen Beteiligten muss daher klar sein, warum genau jetzt die richtige Zeit für das anstehende Projekt ist. Ohne Dringlichkeit wird ein Projekt sonst schnell zum Opfer wechselnder Prioritäten. Wenn keine Dringlichkeit besteht, werden sich im Laufe der Zeit andere Vorhaben in den Vordergrund schieben und nach Ressourcen verlangen. Schaffe die notwendige Stabilität, indem du klarstellst, wie dringend es an der Zeit ist, jetzt auf die Fahrt zu gehen und Kurs zu nehmen auf das Ziel.

4. Welche Parteien haben ein Interesse an dem Projekt?

Ein Projekt braucht ein sicheres Umfeld. An einem Projekt bündeln sich die Interessen vieler unterschiedlicher Parteien. Wenn es das Projektteam schafft, alle Interessen zu berücksichtigen und Ergebnisse zu liefern, die alle Interessenparteien berücksichtigen, dann erhöhen sich auch die Erfolgsaussichten des Projektes drastisch. Voraussetzung hierfür ist, schon zu Beginn erkannt zu haben, wer von dem Projekt betroffen ist und im Projektverlauf eingebunden werden sollte.

5. Ist der Nutzen des Projektes klar?

Dein Projekt braucht einen Treiber, damit es genügend Momentum entwickeln kann, um auch in stürmischen Zeiten weiter engagiert auf Kurs zu bleiben. Es gibt 2 verschiedene Treiber, welche deinem Projekt seinen Sinn geben können: 1. Ein Schmerz, der vermieden werden soll. Das bedeutet, dein Projekt führt zu einer Verbesserung, die dringend erreicht werden soll, oder 2. Das Projekt ist motiviert durch eine Belohnung für den Auftraggeber. In diesem Fall werden neue Produkte oder der erfolgreiche Eintritt in neue Märkte geschaffen. Du und dein Team solltet wissen, was der Motivator des Auftraggebers ist, denn er ist der Kompass und der Motor eines jeden Projektes.

6. Welche Ergebnisse soll das Projekt liefern?

Ein Projekt braucht ein eindeutiges Bild davon, was erreicht werden soll. Allen Projektbeteiligten muss klar sein, welcher Zielhafen zu erreichen ist. Dafür sollte möglichst eindeutig beschrieben sein, wie der Zielzustand aussieht, den das Projektteam geschaffen haben soll. Wichtig ist, dass das zu erreichende Ziel immer ein stabiler Zustand sein sollte, der ein routiniertes Tagesgeschäft ermöglicht. Wenn dieser Zielhafen klar ist, dann ist der Kurs, den es einzuschlagen gilt ganz einfach zu bestimmen, dann sind die notwendigen Projektaktivitäten leicht abzuleiten.

7. Kunde / Anforderer definiert?

Ein Projekt braucht jemand, der bewertet, ob das Projekt auf dem richtigen Kurs sind. Ohne eine starke Partei, die genau weiß, wie die zu liefernden Ergebnisse aussehen sollten, ist ein Projekt orientierungslos. Es braucht einen Gegenpol zu der liefernden Partei. Es braucht jemanden, der fortwährend definiert, anfordert, bewertet und konstruktive Rückmeldung gibt. Nur so kann das Projektteam sicherstellen, dass sie sich auf der richtigen Route befinden und das, was geliefert wird auch tatsächlich bestmöglich eingesetzt werden kann. Achtet also darauf, dass für das Projektteam auch kompetente Leute benannt sind, die kontinuierlich an Bord sind und diese Kundenrolle einnehmen.

8. Unsicherheiten identifiziert?

So wie ein Kapitän Seekarten auf Untiefen studiert und sich eine Wettervorhersage besorgt, braucht ein Projekt eine Risikovorhersage. Die Durchführung eines Projektes ist immer von Unsicherheiten geprägt. Selbstverständlich werden Dinge passieren, mit denen niemand gerechnet hatte. Doch es können auch Dinge passieren, die vor Projektstart vorhersehbar waren. Und zumindest dieser zweite Kategorie an Unsicherheiten lässt sich im Vorfeld aktiv begegnen. Identifiziere also gemeinsam mit dem Projektteam die schon sichtbaren Schwierigkeiten und erarbeitet Lösungsansätze.

9. Ressourcen zugesagt?

Das Projekt braucht eine Mannschaft. Ohne die Verfügbarkeit der notwendigen Ressourcen in Form eines schlagkräftigen Teams ist dein Projekt ein Geisterschiff mit dir als Kapitän allein an Bord. Viele Unternehmen sind geprägt von ihrem Tagesgeschäft, das zudem oft mit großer Dynamik belegt ist und es bedeutet ein Verlust für das Tagesgeschäft, Mitarbeiter für die Mannschaft des Projektschiffs bereitzustellen. Von Projektstart an muss zu 100 % klargestellt sein, welche Personen zur Projektmannschaft gehören und in welchem Umfang sie für das Projekt bereitstehen. Nur so kann sichergestellt sein, dass sowohl Projekt als auch das Tagesgeschäft mit den geplanten Ressourcen funktionieren.

10. Hat der Projektmanager ausreichend Kapazität?

Ein Projekt braucht immer einen Kapitän auf der Brücke. Für jedes Projekt muss ein Projektmanager vorhanden sein, der zu jeder Zeit die Position kennt, der zu jeder Zeit die Umgebungsbedingungen bewerten und Entscheidungen treffen kann. Fatal wäre es, jemanden zum Kapitän zu ernennen, der bereits zu 100% ausgelastet ist. Und weil die Brücke immer besetzt sein muss, ist auch die Benennung eines Stellvertreters eine gute Entscheidung.

Das sind die aus meiner Sicht wichtigsten Fragen, die eine Antwort brauchen, bevor ein Projektstart stattfinden darf. Wenn du diese 10 Punkte klärst, bevor dein Projektschiff den Ausgangshafen verlässt, dann haben wir gute Voraussetzungen für eine erfolgreiche Reise zum Ziel geschaffen. Hast du noch weitere Punkte, die einer Klärung bedürfen, bevor du dich mit deinem Projekt auf hohe See begibst? Ich freue mich auf deine Rückmeldung.

Die unternehmensweite PM-Organisationsform sollte an die Wichtigkeit von Projektarbeit angepasst werden. In manchen Unternehmen werden Projekte lediglich als ergänzende Arbeitsform und verhältnismäßig selten eingesetzt, andere Unternehmen wiederum erbringen einen Großteil ihrer Wertschöpfung in Projekten und können somit als „Projektorientiertes Unternehmen“ bezeichnet werden.
Äquivalent zu der Bedeutung der Projektarbeit können auch folgende Organisationsformen im Zusammenhang mit Projekten genannt werden:

 

1. PM in der Linie

Das Organisationskonzept PM in der Linie wird dann eingesetzt, wenn Projektmanagement verhältnismäßig geringe Bedeutung hat. PM in der Linie kann folgendermaßen beschrieben werden:

  • Die Personal- und Führungsverantwortung für die Projektmitarbeiter verbleibt bei den Linienvorgesetzten.
  • Der Projektleiter hat in der Regel nur eingeschränkte Weisungsbefugnis über seine Projektmitarbeiter.
  • Linienarbeit hat tendenziell Vorrang.
  • Projekte werden „nebenbei“ gemacht.

2. Matrix-Projektorganisation

Die Matrix-Projektorganisation wird dann angewandt, wenn sowohl Linien- als auch Projektaufgaben zu bewältigen sind. Dieses Organisationskonzept kann aber nur dann funktionieren, wenn Verantwortung und Kompetenz von Linienvorgesetztem und Projektleiter klar geregelt sind.

  • Projektleiter und -mitarbeiter erfüllen parallel Linien- und Projektaufgaben.
  • Im Rahmen des Projekts ist der Mitarbeiter dem Projektleiter unterstellt.
  • Sobald der Mitarbeiter seiner Fachfunktion nachkommt, ist der Linienvorgesetzte zuständig.
  • Die Personalverantwortung verbleibt üblicherweise in der Linie.

3. Reine Projektorganisation

Die reine Projektorganisation wird nur bei stark projektorientierten Unternehmen angewandt, die einen Großteil der Wertschöpfung in Projekten generieren.

  • Der Projektleiter hat weitreichende Kompetenz innerhalb des Projekts.
  • Die Projektmitarbeiter sind formal dem Projektleiter unterstellt.
  • Die Projektmitarbeiter sind für die Dauer des Projekts meist zu 100 % für das Projekt abgestellt.
  • Projekte funktionieren wie „Unternehmen auf Zeit“ innerhalb der Organisation.

Es gibt verschiedene Maßnahmen zur Projektunterstützung. Idealerweise sollten diese frühzeitig im Projekt, bestenfalls vor Projektbeginn ausprobiert werden – vor allem dann wenn das Projekt nicht starten will oder wenn aus vorherigen Projekten erkannt wurde welche Stolpersteine auftauchen können die den Projekterfolg beeinflusst haben.

RACI als Projektunterstützungsmethode

Vorgehensweise zum Projekt und deren U-Prozessen

  • Projekttreffen mit dem Schwerpunkt zur Organisation im Projekt (keine Inhalte)
  • Gemeinsame Anpassung der Blaupause als Leitfaden für die PL in dem Treffen

Identifikation der Aufgaben die in dem Projekt erfolgen werden (Grobdarstellung)

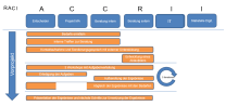
Eine Zuordnung der Rollen (oberer Bereich) zu den identifizierten Aufgaben mittels RACI (Zuständigkeitsmatrix) kann zusammen mit den Stakeholdern z.B. in einem Projektkickoff vergeben werden.

RACI Matrix Projekt Zuständigkeiten Aufgaben

 

Dabei wird die RACI Methode mit ihren Regeln angewendet.

  • 1xDurchführend (R)
  • 1xVerantwortlich (A)
  • >1xBeratend (C)
  • >1xwird informiert (I)

Sobald diese Zuordnung für alle Rollen / Personen / Projektbeteiligte getroffen wurde gilt sie im Projekt.

Bei mehr als einem A oder R in der jeweiligen Aufgabe ist ein Problem möglicherweise vorprogrammiert, welches in jedem Fall vor Projektstart gelöst werden muss.

In diesem Beispiel sind die klassischen Projektaufgaben den dazu erforderlichen Personen zugeteilt worden.

Achtung: Der Punkt „Implementierung“ ist hier in diesem Beispiel zu grob gefasst, hier würde sich anbieten den Punkt feiner aufzuteilen da sich dahinter mit hoher Wahrscheinlichkeit zu viele wichtige und übergreifende Unteraufgaben befinden werden die der hier beschriebene IT Leiter nicht alle lösen wird.

Des Weiteren empfiehlt es sich je nach Größe des Projektes auch weitere operative Personen zu identifizieren (die die Durchführung tatsächlich machen)

RACI Matrix Projekt Zuständigkeiten
Wasserfall als Projektunterstützung
Waterfall Wasserfall Methode PM

 

Die klassische Projektmethode für Großprojekte mit seinen Projektbestandteilen die „nacheinander“ mit Deadlines und Meilensteinen ablaufen.

Wasserfall Methode PM Waterfall

 

Rollen Wasserfall Methode PM Waterfall
Was versteht man unter Agilität?

Bei Agilität handelt es sich weder um eine Strategie noch um ein Projekt. Agilität ist vielmehr eine Denkweise und Mentalität aus der Software-Welt, um Entwicklungen und Prozesse flexibler zu gestalten. Die Nähe zur Digitalisierung kommt nicht von ungefähr: Agilität ist die Antwort der Unternehmenskultur auf den digitalen Wandel. Die Zahl der Hierarchiestufen reduziert sich, interdisziplinäre Teamkonstellationen treten an die Stelle von Silos.
Agilität als Tool zur Projektunterstützung
 

Agil Agile Methode PM

 

  1. Scrum:
Agil SCRUM Methode PM

 

2. KANBAN

Kanban Methode PM

TIPP: Das KANBAN Board wird mit Hilfe der Projektsoftware wrike angeboten

  • hohe Kommunikationsbereitschaft des Projektleiters / Teams
  • Transparenz schaffen
    • Die Mehrwerte herausheben
    • im Zeitplan bleiben
  • Changemanagement durchführen
    • Die MA mitnehmen
    • einfache Sprache verwenden
    • Schulungsangebot erstellen
  • Die Ziele sind SMART
  • die richtige Projektmanagementmethode verwenden

Zur Unterstützung der Projekt -/ sowie projektbezogene Teamaufgaben wurde im Jahre 2020 die cloudbasierte Lösung WRIKE eingeführt. Hiermit wird eine bereichsübergreifende Zusammenarbeit im Projekt ermöglicht

Folgende Möglichkeiten bietet die Software:

  • Planungsübersicht per Gant-Diagramm
  • Auflistung der Aufgaben in einem Kanban Board
  • Kollaborative Mehrbenutzerfähigkeit
  • Browserbasierend (ohne Installation)
  • Responsive Design (Plattformabhängige Darstellung auf diversen Endgeräten)
  • DMS-Funktionalitäten (Bearbeitung, Versionierung und Freigabe von Dokumenten)
  • EU-DSGVO konform

https://app-eu.wrike.com/

Die Beantragung, Freischaltung und Einweisung erfolgt durch die Stabstelle Digitalisierung, die Lizenzgebühren werden auf die nutzenden Einheiten gebucht.

Alles auf einen Blick

  • milestone_0

    Ziel
    Digitale Transformation der Verwaltung an der Uni Siegen

  • Icon Tag

    Zielgruppe
    Mitarbeiter in Technik und Verwaltung

  • book-open

    Gesetze
    E-Governmentgesetz (EGovG)
    Onlinezugangsgesetz (OZG)

 

→ Stabsstelle Digitalisierung

Projektroadmap

Projektroadmap Projekte Digitalisierung Uni Siegen IMPROVE

Kontakt

Informationen zu den einzelnen Inhalten, Zeitplänen sowie Methoden erhalten Sie bei der Stabsstelle Digitalisierung

Universität Siegen
Stabsstelle Digitalisierung
Adolf-Reichwein-Straße 2a

Gebäude AR-K
57067 Siegen